Новое положение о комиссии экспертного и экспортного контроля
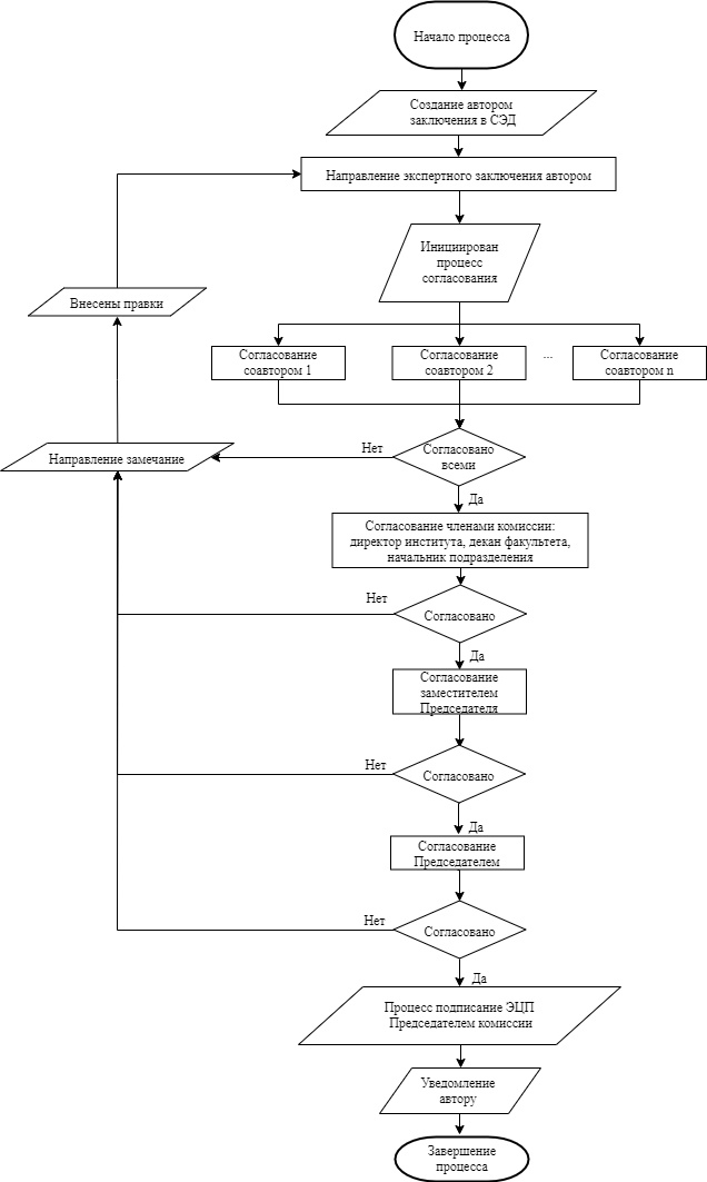
По инициативе Совета молодых ученых ОмГТУ разработано новое положение, регламентирующее согласование «Заключения о возможности открытого опубликования» посредством системы электронного документооборота.
Формирование экспертного заключения – обязательная составляющая деятельности любого ученого. Вне зависимости от масштабов исследования, любой научный труд при открытом опубликовании отправляется на оценку внутривузовской комиссии экспертного и экспортного контроля по вопросам защиты государственной тайны, секретов производства (ноу-хау) и экспортного контроля.
Суть нововведения в том, чтобы упростить процедуру подписания и сократить сроки согласования самого материала, за счет «оцифровки» системы.
![]() |
Василий Фефелов, начальник научно-исследовательской части ОмГТУ: «Несмотря на кажущуюся простоту реализации, этот проект чрезвычайно важен для такой большой организации как наш университет. Данное нововведение позволит сэкономить огромное количество времени сотрудникам университета при подготовке материалов к публикации и, что не менее важно, сделает прозрачной и понятной процедуру прохождения экспертизы. Безусловно, подобные изменения благоприятно скажутся на деятельности научного сообщества ОмГТУ» |
![]() |
Дмитрий Поляков, старший преподаватель кафедры «Теоретическая и общая электротехника», председатель Совета молодых ученых ОмГТУ: «Эффективное управление современной организацией невозможно без системы электронного документооборота. В ОмГТУ такая система постепенно внедряется. Я рад, что наша инициативная группа приняла непосредственное участие в трансформации этого процесса внутри вуза» |
Теперь достаточно заполнить соответствующую форму в личном кабинете на официальном сайте университета и отслеживать процесс согласования, при необходимости редактируя документ, в соответствии с замечаниями членов комиссии.
|
Инструкция по заполнению.
Опубликовано: ЦТКиВТ ОмГТУ



